Instance Verification Kit (IVK)
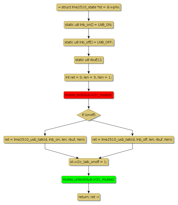
mutex lock @ [27587+26+/linux-3.19-rc1/drivers/media/usb/dvb-usb-v2/lmedm04.c]
Instance Signature: i2c_mutex
|
The Matching Pair Graph:
|
|
Function Name
|
Control Flow Graph (CFG)
|
Events Flow Graph (EFG)
|
Source Correspondence
|
|
lme2510_powerup
|
|
|
[27378+15+/linux-3.19-rc1/drivers/media/usb/dvb-usb-v2/lmedm04.c]
|